足三里穴是足阳明胃经合穴、胃下合穴及四总穴之一,别名下陵、鬼邪。足三里穴临床应用极为广泛。历代医家常用其治疗各科的急慢性疾病,尤其是胃肠疾病,如胃神经痛、胃痉挛和胃下垂等。唐代孙思邈《千金翼方》云:“一切病皆灸三里三壮,每日常灸下气,气止停也。”又《古法新解会元针灸学》载:“此穴治病万端,有白术之强,有桂附之热,有参茸之功,有硝黄之力。”提出了足三里穴有健脾、益气、温中、清降的功效。现代医学认为足三里可调节消化系统和神经系统,能提高机体的免疫功能,增强机体抵抗力。足三里是《黄帝内经》中穴名、穴名解释、部位及取穴法等项俱全的几个穴之一。无论是从文献还是临床方面,都值得对《黄帝内经》中足三里穴的定位及主治功用进行更细致地研究。因此,笔者对《黄帝内经》中关于足三里穴的定位归经、取穴方法、主治病证及用法等进行系统性梳理,并总结出足三里穴主治功用。
1 《黄帝内经》中足三里穴概述
1.1 足三里穴命名
《黄帝内经》涉及足三里穴的记载共19篇、26条,主要分布于《灵枢经》[1]中。全书虽未出现足三里的穴名,但其同义穴名有“足阳明之所入”“三里”“下陵”“膝下三寸”“下膝三寸”“阳明合”6种。论述涉及定位、取穴、治疗等诸多方面。如《素问·刺腰痛篇》[2]曰:“阳明令人腰痛,不可以顾,顾如有见者,善悲。刺阳明于?前三痏,上下和之出血,秋无见血。”《灵枢·小针解》曰:“针中脉则浊气出者,取之阳明合也。”《灵枢·根结》曰:“足阳明根于厉兑,溜于冲阳,注于下陵,入于人迎、丰隆也。”
1.2 足三里穴定位归经
与《针灸学》[3]教材大致相同,《素问·针解篇》“所谓三里者,下膝三寸也”,《灵枢·本输》“入于下陵,下陵,膝下三寸,胻骨外三里也,为合”,胻(héng)骨即胫骨。《素问·气府论篇》“三里以下至足中趾各八俞,分之所在穴空”,《素问·骨空论篇》“膝下三寸分间灸之”。概而言之,足三里穴在膝下三寸,胫骨外廉,分肉之间凹陷处。属足阳明胃经,为胃经的合穴,下合穴。五输穴中,入于足三里;根结中,注于足三里。
1.3 足三里穴针刺方法
取穴方法:低跗取之。如《灵枢·邪气藏府病形》:“黄帝曰:取之奈何?岐伯答曰:取之三里者,低跗。”跗(fū),指足背。马蒔注:“取三里者,将足之跗面地下著地而取之,不使之举足。”可活动取穴,用拇指按于穴位上,趾屈,在胫骨前肌的凹陷中,即为此穴。
在针刺方法上,书中记载的有常规针刺、灸法及火针。多采取针刺,寒热皆可用针,是足三里穴双向调节作用的明证。热则浅内而疾发针,寒则久留针;虚证可用灸法,视其陷下则灸之;寒痹则常用火针,如《灵枢·四时气》“着痹不去,久寒不已,卒取其三里”。
2 《黄帝内经》中足三里穴的主治功用
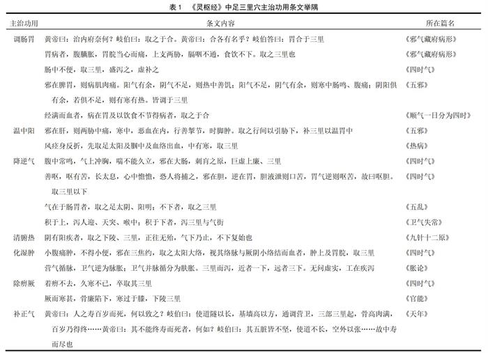
足三里穴是胃肠疾患治疗的关键,从《黄帝内经》成书年代起便有不少采用足三里穴治疗胃肠疾病的记载。因此,可将《黄帝内经》中足三里穴的主治功用大致归纳为7个方面,即调胃肠、温中阳、降逆气、清腑热、化湿肿、除痹厥、补正气[4-5]。 表1为《灵枢经》中记载足三里穴主治功用的相关条文。
从表1可以看出,足三里穴可以治疗食积、腹胀、疟疾、寒痹、寒厥、肠鸣、腹痛、胃痛、噫膈、呕吐、便秘、癃闭、水肿、风水、痿证、虚劳、失眠、酒糟鼻等诸多疾病。李东方[6]采用艾灸足三里穴治疗痤疮疗效显著,其认为足三里穴可清腑热,艾灸以热引热,引内郁火邪透达于肌表而发散。余翔[7]采用足三里穴穴位注射治疗肺癌化疗后顽固性呕吐患者1例,注射2次后,随访1个月,患者呕吐、恶心症状无复发。唐娟等[8]选取胃食管反流大鼠针刺“足三里”穴,发现胃泌素分泌被抑制,对大鼠胃食管反流有效。足三里穴是人体强壮保健要穴,具有理气降逆、补脾益胃之功效,丁邦友等[9]观察足三里穴化脓灸对结肠癌患者免疫功能的调节作用,发现灸足三里穴可提高结肠癌患者免疫力。综上,目前足三里穴的临床应用大多可从《黄帝内经》中找到依据。
3 足三里穴的主治特点
临床上运用足三里穴时,应结合脏腑功能及经络学说把握其主治特点。
3.1 治疗本脏腑相关疾病
胃者,“仓廪之官”“水谷气血之海”“五藏六府之海”,《黄帝内经》强调人以胃气为本,胃腑寒、热、虚、实四大类的病证[10],如胃寒呕吐、癫狂、四肢不用、便秘等,皆可用足三里穴进行调治。
3.2 治疗本经脉循行相关疾病
所谓“经络所过,主治所及”。如《灵枢·经脉》载:“是动则病洒洒振寒,善呻,数欠,颜黑,病至则恶人与火,闻木声则惕然而惊……鼽衄,口,唇胗,颈肿,喉痹,大腹水肿,膝膑肿痛,循膺、乳、气街、股、伏兔、骭外廉、足跗上皆痛,中指不用。”指明了足三里穴可以治疗鼻、口、唇、颈部、咽喉、腹部、膝部、乳房、腿部外侧及足背部等足阳明胃经循行部位的病证。
3.3 治疗相表里脏腑的相关疾病
脾络胃,与胃相表里,同为中州仓廪之官,属土。脾为胃行其津液,主运化,性湿而恶湿,运化失司,则湿困,影响水液代谢和消化功能等,某些相关疾病可取三里调之。
3.4 治疗相表里两经的相关疾病
《素问·太阴阳明论篇》记:“足太阴者,三阴也,其脉贯胃、属脾、络嗌,故太阴为之行气于三阴。”足太阴脾经将胃之精转输于三阴经,故足三里穴的功能有振奋胃经经气,经络脏腑相关,亦可起到协调阴阳之功。
3.5 特定穴功能
“合治内府”,足三里穴为胃经合穴及胃的下合穴,有调节胃肠的功能,治疗消化系统疾病的作用。《灵枢·根结》足阳明胃经“注于下陵”,此篇文意为奇邪在络,常导致奇病,又“此所谓十二经者,盛络皆当取之”,故于足三里刺络,可以治疗络病,对解决疑难杂症有重要意义。
3.6 局部治疗作用
如下肢痿废不用、膝痹等。陈宏伟等[11]报道,电针结合推拿治疗膝关节创伤性滑膜炎71例,取穴:患侧足三里、内膝眼、犊鼻、鹤顶、血海、阿是穴、三阴交,采用30号65 mm毫针针刺,得气后,后6个穴位接电针仪,连续波,留针30 min。出针后,进行推拿治疗。治疗8~30 d后,治愈60例,好转9例,总有效率97.2%。
3.7 特殊治疗作用
有“痿证独取阳明”之言,因胃经多气多血,取足三里穴,可以通过调胃,促进气血的生成,故能补虚,治逆转痿证。另外,关于足三里穴补正气作用在《黄帝内经》仅有《灵枢·天年》篇中涉及,言应用足三里穴可以强壮保健,生肌延年。气血充足,肌肉丰满,才能抵御外邪,固护正气,延年益寿。足三里穴“治未病”作用,目前研究颇多,且渐渐成为现代医学对于治疗疾病认识的新方向。
4 结语
《黄帝内经》中关于足三里穴的记载不够系统,很多信息散在于各篇之中,本文旨在为临床治疗胃肠疾病取穴提供依据,亦为研究以足三里穴为治疗方案的相关医家病案提供溯源参考。
艾灸足三里的功效与作用
施灸法,在我国古代就用于延寿强身,被称为长寿健身术,早在春秋战国时期《灵枢经》记载:“灸则强食生肉。”指有增进食欲,促进人体正常发育之功。唐代著名医学家孙思邈幼时多病,至中年开始用灸法健身,常令“艾火遍身烧”,93岁时仍“视听不衰,神采甚茂”,甚至年过百岁还能精力充沛著书立说。
《千金要方》云:“若要安,三里常不干。”意思是说若使足三里穴常常保持湿润的状态,即常灸足三里,久之使穴位处出现小水疱、结痂,形成瘢痕,有强身健体、延年益寿之效。此即今之所言“瘢痕灸”,是古人在长期实践中得出的经验总结。我国历代许多医家亦把保健灸视为生平大事,定期施灸。灸法就是用艾炷、艾条或其它灸料置于人体一定的部位施灸,用以预防疾病和健身养生。
艾炷灸分为直接灸和间接灸两类。直接灸是先将艾绒捏成黄豆或麦粒大的上尖下宽近似于圆锥样的艾炷,然后根据病情需要将大小不同的艾炷置于人体穴位上直接施灸的方法;间接灸是将捏成的艾炷隔物间接置于人体穴位上施灸的方法,隔物常用附子片、姜片、黄蜡、药饼、食盐等,可根据病情选用。
艾条灸是先将艾条的一端点燃,再用燃着的一端烘烤人体穴位,烘烤时要与皮肤保持一定的距离。各种灸法均以局部灸至潮红为宜。灸法是一种行之有效的健身方法,只有持之以恒,才能够增强人体抵抗疾病的能力,推迟衰老的到来。
灸“足三里”能调整消化系统使之功能旺盛,吸收营养增加能源,对全身各系统都有强壮作用。金元时代,四大医学家之一的李东垣特别注重脾胃,认为脾为后天之本,是生化的源泉,是生命的根本。灸“足三里”有温中散寒,健运脾阳,补中益气,宣通气机,导气下行,强壮全身的作用。
灸“足三里”的意义
1.可养生保健:能增强体力,解除疲劳,强壮神经,预防衰老,对结核病、伤风感冒、高血压、低血压、动脉硬化、冠心病、心绞痛、风心病、肺心病、脑溢血及其它病症都有防治作用。
2.防治肠胃病:足三里是胃经的穴位,主消化系统。有“肚腹收于三里”之说。对于腹部疾病,如胃肠虚弱、功能低下、食欲不振、羸瘦、腹膜炎、肠雷鸣、腹泄、便秘、消化吸收不良、肝脏疾患、胃痉挛、急慢性胃炎、口腔及消化道溃疡、急慢性肠炎、胰腺炎、腹水膨胀、肠梗阻、痢疾、胃下垂等灸足三里穴相当有效。但胃酸过多空腹时烧心者,不宜灸足三里,灸其邻近处阳陵泉有良效。
3.灸足三里有健步作用:能加强下肢体力,防治四肢肿满、倦怠、腰膝酸痛、软弱无力诸症。对胫腓骨神经痛、坐骨神经痛、小儿麻痹、脚气、末稍神经炎等均有防治作用。
4.有补益肾气的作用:对耳鸣、眩晕、腰痛、尿频、遗尿、小便不通、遗精、阳痿、早泄、哮喘等有效。
5.一些疑难杂症:头痛、失眠、贫血、神经衰弱、乳痛、气臌、半身不遂等均可灸足三里。
6.其它各种慢性病,如眼疾、视力减退,鼻病、耳病、过敏性疾病都可取用此灸“足三里”穴的方法。
灸的方法很多,但普通人用灸“足三里”的方法取养生保健之效,可用直接灸的方法。直接灸可以自己操作,不需要别人帮忙。
现代科学证实,灸法能加强白细胞的吞噬能力,刺激足三里穴可增加人体内白细胞的数量并增强其吞噬功能、提高机体的免疫力、加速人体的新陈代谢、促进胃肠道对营养物质的消化吸收、延缓机体的退化。长期艾灸足三里穴还可起到降低血脂和血液黏稠度,预防血管硬化和中风等病症的作用。
找准足三里穴位有两个方法:其一,正坐在椅子上,屈膝,足掌放平,自然平铺地面,用本人之手虎口围住膝盖,食指放于膝下胫骨前缘,四指并拢,当中指尖着处是穴位。在外膝眼之下方三寸,胫骨外缘,胫骨前肌与伸趾长肌之间;其二,伸足取之,在膝下胫骨粗隆最高点下一寸,外开一寸处。它和阳陵泉的关系是斜上下各差一寸。即足三里比阳陵泉低一寸,再外开一寸处。阳陵泉在胫骨粗隆与腓骨小头之间,向下呈三角形,下角即是穴位,此穴压之酸困,可用之证实足三里的位置。
